Overview
Advantech Container Catalog provides pre-integrated, hardware-accelerated containers that simplify edge AI development and deployment.
This plug-and-play YOLOv8 object detection container is optimized for Qualcomm® QCS6490, abstracting SDKs, runtimes, and toolchains—so developers can focus on building real-world AI applications.
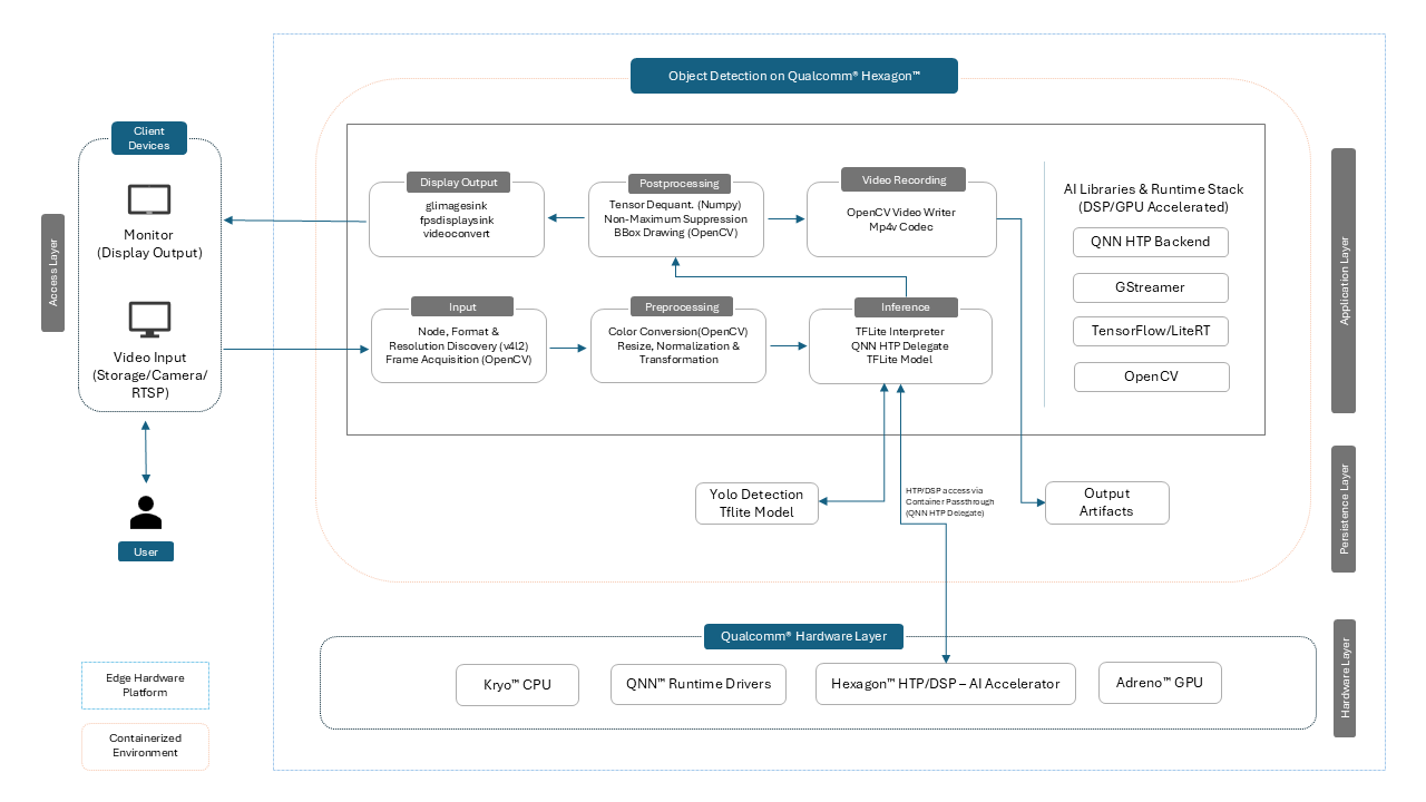
Built with full DSP/GPU acceleration, the container integrates QNN SDK, SNPE, and LiteRT in a fully preconfigured environment, delivering real-time inference out of the box on Advantech AOM-2721.
Key Capabilities & Benefits
-
Hardware-Accelerated Edge AI
INT8 inference on Hexagon™ DSP 770 with optional Adreno™ 643 GPU acceleration via QNN, SNPE, and LiteRT. -
YOLOv8 Ready Out-of-the-Box
Supports Ultralytics and Qualcomm® AI Hub workflows for fast testing and optimized deployment. -
Dual Workflow Flexibility
Easily switch between rapid prototyping and production-grade optimization using script-based pipelines. -
Multi-Model Format Support
Compatible with TFLite, SNPE DLC, and QNN.somodel formats. -
End-to-End Tooling Included
Preloaded export, quantization, and benchmarking scripts for streamlined development. -
Real-Time Vision Pipeline
GStreamer + OpenCV preconfigured for responsive video inference. -
ROS-Ready Robotics Integration
Compatible with Qualcomm® Robotics Reference Distro and ROS 2.0 (ROS 1.3-ver.1.1).
What’s Included
YOLOv8 Export & Optimization
- Ultralytics Export – Rapid testing with TFLite
- Qualcomm® AI Hub Conversion – INT8-optimized deployments
Integrated Runtime Stack
- QNN, SNPE, LiteRT for DSP/GPU acceleration
- GStreamer + OpenCV for vision pipeline development
Preloaded Scripts & Tools
advantech-coe-model-export.sh– Model export & conversionadvantech-aihub-model-export.sh– AI Hub optimizationwise-bench.sh– Runtime verification & benchmarking
Container Demo

Edge-Ready Use Cases
- Industrial Automation – Defect detection, safety zone monitoring, predictive maintenance
- Smart Retail – Customer analytics, shelf monitoring, automated checkout
- Intelligent Transportation – Vehicle/pedestrian detection, traffic and in-cabin monitoring
- Robotics & Drones – Autonomous navigation, obstacle detection, infrastructure inspection
- Smart City & Surveillance – Crowd analysis, parking management, perimeter security
- Healthcare & Assistive Systems – PPE compliance, patient activity monitoring
- Agriculture – Crop/livestock monitoring, pest detection, yield estimation
- Edge AI R&D – Model benchmarking, INT8 vs FP32 evaluation, custom YOLOv8 training
Host Device Prerequisites
| Component | Specification |
|---|---|
| Target Hardware | Advantech AOM-2721 |
| SoC | Qualcomm® QCS6490 |
| GPU | Adreno™ 643 |
| DSP | Hexagon™ 770 |
| Memory | 8GB LPDDR5 |
| Host OS | Yocto 4.0 (LE1.3) |
Container Environment Overview
Software Components on Container Image
| Component | Version | Description |
|---|---|---|
| LiteRT | 1.3.0 | Provides QNN TFLite Delegate support for GPU and DSP acceleration |
| SNPE | 2.29.0 | Qualcomm’s Snapdragon Neural Processing Engine; optimized runtime for Snapdragon DSP/HTP |
| QNN | 2.29.0 | Qualcomm® Neural Network (QNN) runtime for executing quantized neural networks |
| GStreamer | 1.20.7 | Multimedia framework for building flexible audio/video pipelines |
| Python | 3.10.12 | Python runtime for building applications |
| OpenCV | 4.11.0 | Computer vision library for image and video processing |
Container Quick Start Guide
For container quick start, including the docker-compose file and more, please refer to README.
Supported AI Capabilities
Vision Models
| Model | Format | Note |
|---|---|---|
| YOLOv8 Detection | TFLite INT8 | Downloaded from Ultralytics` official source and exported to TFLite using Ultralytics Python packages |
| YOLOv8 Segmentation | TFLite INT8 | Downloaded from Ultralytics` official source and exported to TFLite using Ultralytics Python packages |
| YOLOv8 Pose Estimation | TFLite INT8 | Downloaded from Ultralytics` official source and exported to TFLite using Ultralytics Python packages |
| Lightweight Face Detector | TFLite INT8 | Converted using Qualcomm® AI Hub |
| FaceMap 3D Morphable Model | TFLite INT8 | Converted using Qualcomm® AI Hub |
| DeepLabV3+ (MobileNet) | TFLite INT8 | Converted using Qualcomm® AI Hub |
| DeepLabV3 (ResNet50) | SNPE DLC TFLite | Converted using Qualcomm® AI Hub |
| HRNet Pose Estimation (INT8) | TFLite INT8 | Converted using Qualcomm® AI Hub |
| PoseNet (MobileNet V1) | TFLite | Converted using Qualcomm® AI Hub |
| MiDaS Depth Estimation | TFLite INT8 | Converted using Qualcomm® AI Hub |
| MobileNet V2 (Quantized) | TFLite INT8 | Converted using Qualcomm® AI Hub |
| Inception V3 (SNPE DLC) | SNPE DLC TFLite | Converted using Qualcomm® AI Hub |
| YAMNet (Audio Classification) | TFLite | Converted using Qualcomm® AI Hub |
| YOLO (Quantized) | TFLite INT8 | Converted using Qualcomm® AI Hub |
Supported AI Model Formats
| Runtime | Format | Compatible Versions |
|---|---|---|
| QNN | .so | 2.29.0 |
| SNPE | .dlc | 2.29.0 |
| LiteRT | .tflite | 1.3.0 |
Hardware Acceleration Support
| Accelerator | Support Level | Compatible Libraries |
|---|---|---|
| GPU | FP32 | QNN, SNPE, LiteRT |
| DSP | INT8 | QNN, SNPE, LiteRT |
Best Practices
- Prefer INT8 quantized models for DSP acceleration
- Ensure fixed batch sizes when converting models
- Use lower
GST_DEBUGlevels for stable multimedia handling - Always validate exported models on-device after deployment
Copyright © Advantech Corporation. All rights reserved.
